▲ 埃尔加《e小调大提琴协奏曲》第四乐章
演奏:爱乐青少交大提琴首席·刘天紫(12岁)
在2020年全国教育工作会议上,教育部部长陈宝生说,教育部门要主动与体育部门建立常态化协商沟通机制,共同推进青少年体育工作。要深化学校体育中考等评价改革,引导提升学生体质健康水平。
他表示,为加强美育,2020年要在改条件、改教学、改评价上攻坚。要持续推进学生艺术素质测评,总结地方将艺术科目纳入中考的经验做法,把学校美育工作纳入督导评估和考核体系,让“软任务”成为“硬指标”。
要实施好“浸润行动计划”,组织高校师生为本地区中小学提供持续性的定向精准帮扶和志愿服务。完善大中小学相衔接的美育课程体系,构建“基础知识、核心素养、专项特长”三位一体教学模式。
教育部部长的发言无疑明确了美育的重要意义和2020年的教育工作方向。以往校园教育中不被重视的艺术教育学科终于在国家政策层面得到了肯定,美育教育的重要意义再一次得到凸显和强调。
近年来美育已成为教育中的重要组成部分,据了解国家相关部门曾多次出台相关文件,美育的重要性不言而喻。
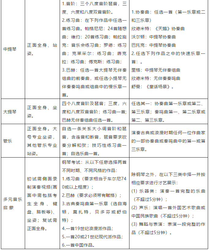
艺术特长生 高考中的优势

①高考今后也将受艺术加分的影响
教育部最新通知,高考艺术特长生将享受加分政策,全国53所高校率先响应艺术特长生加分政策。如何成为艺术生和艺术特长生?他们的区别是什么?请看国家出台的政策!
艺术类特长生新定义:普通高校为了活跃校园生活文化,更好的推进学校的素质教育,经过教育部门批准后每年可以录取一些达到成绩要求又有艺术特长的学生。
简而言之,一个学音乐的学生报考了音乐专业,那就是艺考生;而学音乐的孩子报考了金融专业就属于艺术特长生了。
②特长生加分政策具体内容
按照新通知,53所高校的艺术特长生仍然可以招生,但“艺术特长生”的叫法不再,变成了53所高校的高水平艺术团招收特长生。
一是招生人数控制在本校总招生数的1%以内(学校本科招8000人,特长生就80人以内)。二是合格的艺术特长生人数不得超过招生人数的2倍 (特长生招80人,合格人数在160人以内)。
③艺术特长生享受政策
现在一般的艺术特长生可以在一本线上,学校要求投档线小20分左右录取。比如,清华大学投档线是640分,省内一本线是610分,那么艺术特长生只要考到620分就可以被清华大学录取了。
只要有艺术特长就可以去报名,某些省没有组织统一考试,考生都是直接到有招生的学校去报名和考试。艺术生有特长生的资格,报考艺术专业将不加分,相当于普通艺考生。如果报考了这个学校的普通专业,则可以加分。53所高校为艺术特长生加分。
2020年高考 艺术特长生
北京大学于2020年2月下旬举办“北京大学2020年高水平艺术团招生测试”,将根据测试成绩,择优选定候选人。
招生对象及要求:
1、符合国家规定条件,参加2020年全国普通高等学校统一招生考试的高中毕业生。
2、艺术特长突出、综合素质全面、学习成绩优良、身体健康、符合北京大学录取条件的优秀学生。
3、招生专业




专业音乐学习,爱乐青少交将是你最好的选择!
更多音乐行业资讯,请关注
“爱乐青少年交响乐团”官方微信公众号!
点“设为星标”,不错过我们的每一篇文章!